Public Links
What's New
What's New in CSCI 2341
Course Infrastructure
Grading Scheme
Class Times
Instructor Contact Info
Marker Contact Info
General Rules and Policies
Required Background
Background Q and A (Savitch)
Background Q and A (Carrano & Henry)
Lectures and Labs
Lecture Topic Outline
Lab Activities
Required Assignments
View Required Assignments
Coding Style Rules and Guidelines
Best Practices and Idioms
Scobey's First Rule of Programming
Current Course Text (
online zyBook
)
zyBook Signup Information
zyBook website
One-On-One Zoom Meetings
Click here if you have an appointment
Sample Java Code
Code Directories
Linux and tmux References
KiTTY download link
Linux commands and bash keyboard shortcuts
Linux learning game
Linux Command Online Cheatsheet
tmux Tutorial
Another tmux Tutorial, part 1
Another tmux Tutorial, part 2
tmux shortcuts & cheatsheet
tmux Keyboard Shortcuts
tmux cheatsheet
Vim Editor References
Vim download link
How to Use Vim
Complete Vim Key Binding List
Useful Vim Cheat Sheet
One Person's Favorite Vim Commands
Vim Reference Guide
vim_practice.txt
Jshell References
JShell Tutorial
Oracle's JShell User's Guide
Oracle's JShell Tool Reference
Oracle Java References
Oracle Java 21 Reference (online)
Oracle Java Tutorial (online)
Scobey Java References
Java Container Overview (pdf)
Java Collections
Java Maps
Java Utility Classes and Interfaces
Java Functional Interfaces
Java Tag Interfaces
Java Pipelines (pdf)
Xtra Java Topic Notes
Other Java References
All Things Java 8
Java67 Reference (online)
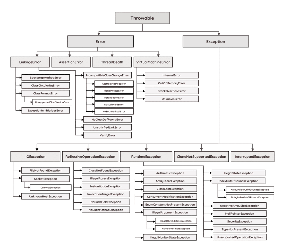
Java Exception Overview
Java Exception Hierarchy
How to Use printf (pdf)
Java Diagrams
Collections Classes and Interfaces (png)
Collections API (pdf)
Map API (pdf)
Q & A Diagram (gif)
Other Useful Links
Password Checker
Links to Free Software
Test Java Code Online
Sorting Algorithm Visualizations
More Algorithm Visualizations
General Reference Links
Microsoft AI Training Module (free)
Handy Graphing Calculator
Protected Links
(Course registration required)
Brightspace
Direct link to Brightspace